南南合作指南方国家在政治、经济、社会、文化、环境和技术等多领域内开展的广泛合作,一般涉及两个及两个以上的发展中国家,可以在双边、区域内或区域间进行。当下,南南合作在推动国际可持续发展中的作用越来越重要。2018年第73届联合国大会再次把“发展”列为重要议题,联合国大会埃斯皮诺萨指出将着重对可持续发展目标的实施进展进行评估,为南南合作的发展提供了广阔的空间。
南南合作诞生后的数十年中,曾长期被国际社会边缘化,合作成果有限。但自20世纪80年代开始,随着新兴经济体国家的出现,尤其是冷战结束之后,新兴经济体国家群体性崛起,南南合作迎来了发展的黄金期,获得了包括发达国家在内的国际社会的高度认可。南方国家由此成为拉动世界经济增长的重要引擎,包括新兴经济体在内的发展中国家不仅在贸易投资领域扮演着重要的角色,在地区和国际发展中的影响力也越来越大,南南合作的质量关乎全球发展的成败。那么,新兴经济体的群体性崛起,是否引发了南方国家的整体性结构改变?这种结构性改变对于联合国南南合作的理念和模式产生了哪些影响?
如果说新兴经济体的群体性崛起是南南合作的核心驱动力,那么,在2010年后,中国无疑已成为新兴经济体的领跑者。世界银行原高级副行长林毅夫表示,中国的发展给其他南南合作的国家带来发展的窗口机遇期,最重要的是带来了思路:怎样结合自己的优势来发展经济,务实地发展、务实地转型。中国提出的“一带一路”倡议覆盖了包括中亚、西亚、北非、中东欧、南亚、东南亚以及大洋洲地区的105个发展中国家,占到了全球发展中国家总数的一半以上,“一带一路”已成为南南合作的新亮点。2019年4月26日,联合国秘书长古特雷斯在第二届“一带一路”国际合作高峰论坛上指出,中国在国际合作和多边主义领域发挥着核心作用,世界将受益于一个加快努力实现可持续发展目标的“一带一路”倡议。d那么,中国的腾飞是否为南南合作主体带来了第二次结构性变革?面对实现2030年可持续发展目标的重任,联合国又该如何抓住中国崛起这一难得的历史机遇?
1南南合作结构之变
南南合作至今已有64年的发展历史,在这半个多世纪里,国际社会风云变幻,南南合作主体的结构是否发生了改变?对此,联合国助理秘书长徐浩良表示,“新兴经济体国家群体性崛起,并成为重要的南南合作援助提供方,这种变化是结构性的,尤其是2010年后,中国成为世界第二大经济体,联合国欢迎中国积极参与三方合作。”以下介绍南南合作在各阶段的结构情况。
(一)葡萄状结构(1955-1980年)
在1955年至1980年间,大部分南方国家刚刚独立,甚至仍有一些国家尚未独立。这一时期,南方国家普遍面临着贫穷和落后的问题,务实发展合作难以有效展开。很多南方国家把本国的发展问题寄希望于发达国家的援助。这种状态从20世纪50年代,一直持续到80年代初。在本阶段,各发展中国家经济规模普遍较小,它们之间差距不大,然而同发达国家相比,却相距甚远。尽管中国、印度、巴西等发展中国家比其他发展中国家经济总量大一些,但这主要是由于国土面积、资源和人口等自然因素造成的,其在发展程度上与其他发展中国家并无本质区别。因此,该阶段南方国家呈现出的结构类似一串葡萄,大小相似,我们把该阶段的南南合作结构命名为“葡萄状结构”。
(二)葫芦状结构(1980-2010年)
南南合作诞生后,经过25年的发展,发展中大国的人口红利和资源红利开始凸显,以中国、印度、巴西和南非等为代表的新兴经济体国家逐渐发展起来,并成为引领南南合作的核心动力。从20世纪80年代开始,南方国家整体呈现出结构性变化。
对于新兴经济体的界定,学术界一直未有定论。在20世纪80年代早期,人们开始使用“新兴工业化经济体”一词,来形容几个快速增长且实行了诸多自由化政策的亚洲和拉美经济体。随后,通过实行市场导向的经济改革和对外开放政策,越来越多的发展中国家实现了经济的相对快速增长。数年之后,隶属于世界银行集团的国际金融公司率先提出了“新兴市场”的概念,意指发展中国家内部少数规模中等和收入较高的经济体。最终,“新兴工业化经济体”和“新兴市场”被“新兴经济体”所取代。对于新兴经济体国家的划分也存在多种标准,但公认的标准是二十国集团中的10个发展中经济体国家,分别为阿根廷、巴西、中国、印度、印度尼西亚、墨西哥、俄罗斯、沙特阿拉伯、南非和土耳其,我们称其为“新兴十国”。新兴经济体的组成是动态变化的,在本文中,苏联解体之前,研究对象为除俄罗斯之外的“新兴九国”。
从GDP(PPP)来看,1980年,新兴九国的GDP(PPP)总量为2.67万亿国际美元,占世界经济总量的20.24%,在发展中国家经济总量中占比达到了55.18%(见表1),这意味着新兴九国的经济总量已经超过了其他100多个发展中国家的总和,由此充分说明:新兴九国已经改变了发展中国家的总体结构,成为南南合作的核心驱动力。此外,新兴经济体发展迅速,在发展中国家的经济总量中所占份额呈现出扩大之势,截至2009年,包括俄罗斯在内的十个新兴经济体国家GDP(PPP)总量达到了28.57万亿国际美元,占全球经济总量的34.08%,在发展中国家总量中的占比上升到了64.69%。


从经济增长速度来看,1980年,发展中国家整体上都保持了较高的增长速度。其中,新兴九国增速尤为突出,整体上远远高于同期发达国家和世界经济的平均增速(见图1),而且这种快速增长的趋势在本阶段得以保持。

1980—2010年间,新兴十国的经济体量初具规模,增速较快,同其他发展中国家拉开了距离。南南合作参与主体在结构上明显呈现出两个层次:一层是经济发展更快、经济体量较大的新兴十国;另一层是发展依然落后的传统发展中国家。这种结构变化在1980年发展中国家GDP(PPP)对比图中得以清晰展现(见图2),这种结构类似葫芦的上下两部分,我们将其称为“葫芦状结构”。

(三)金字塔状结构(2010年至今)
2010年,中国GDP(PPP)达到12.41万亿国际美元,在发展中国家总额中占比超过四分之一,远远高于其他新兴经济体国家。2017年,中国GDP(PPP)在发展中世界占比超过30%,占全球经济总量的18.23%,超过印度的2倍、墨西哥的9倍、南非的30倍。同时,中国GDP(PPP)与其他九个新兴经济体之和的差距在缩小,2010年中国在全球经济占比同其他九个新兴经济体之和差距为7.36个百分点,到2017年这一差距缩小到了3.84个百分点(见表2)。

从南南贸易的角度来看,中国已经成为世界第一大南南贸易国。根据联合国贸易与发展会议的数据,在出口方面,2011年中国在发展中国家货物贸易出口目的地排名中位列世界第二,仅次于美国。2016年,发展中国家对华出口额达8560亿美元,在全球占比达12.3%(见表3);在进口方面,2011年和2016年,中国都是发展中国家货物贸易第一大进口国,2016年发展中国家从中国进口的数额高达1.047万亿美元,在全球占比达16%(见表4)。中国以绝对优势位居发展中国家进出口贸易额的首位。


由此可见,从2010年开始,中国的崛起促使南南合作主体结构发生了第二次改变。中国引领南南合作之势已经形成,中国成为新兴经济体中的领跑者,具体如下:中国在经济规模上已经和另外9个新兴经济体拉开了较大差距,成为南南合作的核心驱动力,是南南合作中的第一层级,类似“金字塔塔尖”;新兴十国中的其他成员,印度、俄罗斯、巴西、南非、印度尼西亚、墨西哥、土耳其、阿根廷、沙特阿拉伯等国成为南南合作的第二层级,在南南合作发挥着中流砥柱的作用,好比“金字塔的中上部分”;传统的发展中国家在发展程度和经济规模上依然落后,仍主要作为受援助对象,它们是南南合作的第三层级,好比“金字塔的底座部分”。我们把这种结构命名为“金字塔状结构”(见图3)。

2南南合作理念之变
南南合作主体结构的改变,对联合国参与南南合作的理念产生了直接影响,联合国顺应国际发展趋势,在不同阶段提出了不同的南南合作理念,对指引联合国参与南南合作具有重要意义。
(一)“政治为先”的南南合作观(1955-1980年)
在这一阶段,南方国家把南南合作聚焦在政治领域,忽视了在经济和发展领域的务实合作。伴随着第二次世界大战结束及由此带来的殖民地制度瓦解过程,一些原殖民地国发现他们虽然获得了主权概念下的政治独立,但是他们面对的国际经济体系并没有发生根本性的变化。他们甚至认为,在经济和社会发展方面并没有获得实质意义上的独立。他们要求得到原殖民地宗主国以及更广泛程度上的发达国家的经济援助,呼吁在跨国贸易和投资条件上得到革命性的改变。与此同时,很多南方国家在发展方面存在“等”“靠”“要”等思想,过度依赖发达国家的援助。两种理念都导致了南南合作不可能在该阶段取得有效成果。联合国作为一个政府间国际组织,其理念必然要反映广大南方国家的声音,尤其是诸多关于南南合作的联合国决议都是要经过成员国表决才能通过的,所以,本阶段联合国的南南合作理念同南方国家基本相同。
1955年4月18日至24日,29个第三世界国家和地区的元首齐聚万隆,出席亚非会议。亚非会议是亚非民族独立国家单独举行的第一次国际会议,被国际社会公认为是南南合作的开端。会议讨论了第三世界国家共同关心的经济合作、文化合作、人权和自决、附属地人民、世界和平与合作等问题。虽然《亚非会议公报》对经济合作做出了规定,指出“亚非会议认识到促进亚非区域的经济发展的迫切性。在与会国中存有在互利和互相尊重国家主权的基础上实行经济合作的普遍愿望。与会国同意在实际可行的最大程度上互相提供技术援助。”但是,只是单纯地阐述了发展中国家在国际经济问题上的立场、态度和要求,没有切实可行的经济合作方案。受政治因素影响,经济合作在当时不可能有效开展,少量的经济合作也是为了政治目标服务。
20世纪60年代初,不结盟运动兴起。不结盟运动是早期南南合作的组成部分,它是在反对殖民主义,反对军事集团、军事联盟和冷战造成国家关系两极分化的斗争中应运而生的,目的在于保卫和加强民族独立,促进政治和经济领域内的完全主权。在第一次不结盟国家首脑会议通过的最后文件中,与会各国首脑声明:“与会国邀请所有发展中国家在经济和商业方面进行有效的合作,以应对经济领域中的外部压力,以及工业集团国家的潜在威胁。”随着运动的发展,不结盟国家为了巩固政治独立,逐渐把斗争的重点转向经济领域。1970年第三次首脑会议宣言经济部分的章节超过了政治部分,指出许多新独立的国家“仍然处在帝国主义统治和新殖民主义的剥削下”,因此,“争取实现在平等互利基础上的经济独立”是不结盟运动的基本目标之一,这是南南合作由政治领域向经济领域转变的一个难得的趋势,但其重点在“经济独立”,这种“经济独立”仍要依靠政治来实现,并非经济和发展合作。不结盟运动促进了南南合作的发展,包括经济领域,但其目的仍在于改变当时的世界经济秩序,而非直接推动本国经济的发展。
1964年,在第一届联合国贸易和发展会议结束时,77个发展中国家和地区共同发表《77国联合宣言》,宣言呼吁建立公正的国际经济新秩序,在发展中国家的工业化进程中重新进行国际分工,改善发展中国家人民的生活水平等,消除长期存在于发达国家和发展中国家之间的巨大的贫富差距。77国集团作为联合国系统内最大的发展中国家组织,为推动南南合作和促进第三世界国家的经济发展做出了积极贡献。77国集团同其他国家进行了各种谈判,力争在国际经济和生活等各个领域,建立公正合理的国家间关系,但这些谈判均未取得实质性突破,发达国家对达成的协议也未予以认真落实。
1978年,第一次“联合国发展中国家间技术合作会议”在阿根廷首都布宜诺斯艾利斯举行,该会议倡导的核心是发展中国家间技术合作。与以往相比,此次倡导的发展中国家间技术合作更加具体化、可落实性更强。技术合作原本便是发展领域的重要组成。因此,该会议成为南南合作重心从政治领域向发展领域转变的一个重要节点。会议通过的里程碑式文件——《布宜诺斯艾利斯行动方案》,突出强调了“技术合作是发展中国家间建立沟通、拓宽合作领域、提高合作效率的重要方式,以此发展中国家可以分享、转让或获得发展领域的知识和经验,从而实现其共同利益,这对于发展中国家的经济和社会发展是至关重要的。”发展中国家间合作的重要性,尤其是技术合作,被纳入到联合国大会和其他联合国机构的诸多决议中,该方案为联合国参与南南合作提供了指导方针。在《布宜诺斯艾利斯行动方案》中发展中国家的政治意愿并未完全消失,因为理念的改变不是一蹴而就的,而是一个渐进的过程。不过,此方案的核心已经转移到“发展中国家间技术合作”上来,这也意味着南南合作的理念已经发生了改变。
(二)“新兴经济体驱动”南南合作观(1980-2010年)
推动发展中国家间技术合作是20世纪80—90年代联合国推动南南合作的主要目标。联合国大会33/134号决议要求,联合国发展系统的各相关机构和部门要在其负责的相关领域内迅速采取行动,推动落实《布宜诺斯艾利斯行动方案》,即发展中国家间技术合作。发展中国家间技术合作(TD)同传统的技术合作相比,有两个特点:第一,强调共享式发展,通过分享发展经验、技术资源和能力,以实现发展中国家的共同发展;第二,倡导树立自力更生的发展理念,发展中国家间技术合作应主要由发展中国家自己来进行组织和管理,最大化地利用当地的生产能力和资源,摆脱对发达国家援助的过分依赖。
在落实《布宜诺斯艾利斯行动方案》时一些相对发达的发展中国家(新兴经济体国家)发挥了关键作用。联合国高度重视这些国家在南南合作中所扮演的角色。1997年联合国南南合作特设局应发展中国家间技术合作高级别审查委员会的要求,专门召集25个南南合作中的至关重要的发展中国家举行会议。这25个重要国家具备了技术能力、政治意愿、明确的国家技术合作政策、完善的协调中心、有效的数据库和充足的预算。他们分布在世界的不同地区,具有一定的地区代表性,在非洲有南非、加纳、毛里求斯、尼日利亚、塞内加尔;在亚洲有中国、印度、印度尼西亚、马来西亚、巴基斯坦、新加坡和泰国;在中东地区有埃及和突尼斯;在中欧和东欧地区有马耳他和土耳其;在拉丁美洲和加勒比地区有阿根廷、巴西、古巴、墨西哥、智利、哥伦比亚、哥斯达黎加、秘鲁和特立尼达和多巴哥。值得一提的是,巴西、中国、印度和南非又在这25个重要国家中发挥着引领作用,多年来,上述四国在提高科技能力、提供发展援助、技术转让、政策交流和融资等方面做出了很大努力。这一行动,体现了联合国对新兴经济体国家参与南南合作的更多期待,也表明联合国南南合作的理念已经转变——越来越重视新兴经济体的在南南合作中的作用。
自20世纪80年代末以来,持续的经济增长使越来越多的发展中国家成为区域经济活力的中心。一些发展中国家在制造、贸易和投资等领域越来越专业,他们在很大程度上重塑了全球经济格局,为南方经济体开展内外贸易、投资和发展援助提供了新动力。越来越多的南方发展中国家,不仅是南南合作的受益方,也开始成为重要的援助提供方,成为其他发展中国家发展援助的重要来源。联合国积极推动提高新兴经济体在南南合作中的引领作用。联合国报告指出,新兴经济体国家不仅要努力解决其国内的贫困和发展问题,还要助力其他发展中国家提高发展能力,这一倡议正得到诸多新兴经济体国家的响应。因此,联合国积极推动国际社会将南南合作作为一种行之有效的合作框架,建立灵活的合作伙伴关系范式,以实现包括联合国千年发展目标在内的国际发展目标。
20世纪90年代,国际形势的变化对国际发展理念产生了重要影响。一是冷战结束了两极体系的状态,意识形态色彩对南南合作的影响得以消退;二是国际市场和产业结构的全球化进程加快,给发展中国家间技术合作带来了前所未有的机遇和挑战。全球化使世界各国间的相互依存日益密切,经济贸易量大大提高。面对新的变化,发展中国家根据其各自国内的经济发展情况做出了不同的反应。如大部分非洲国家依然面临着严峻的经济发展困难,没能抓住这一轮的发展机遇,仍固守传统的发展理念。而对于来自东北亚、拉丁美洲、西亚北非地区的发展中国家,则实现了较高水平的经济增长,抓住了全球化带来的机遇,积极参与国际合作与交流,实现了快速发展。这些经济相对发达的发展中国家开始在新一轮的发展中国家间技术合作中扮演新的角色,他们积极向传统的发展中国家转让科学技术和分享发展经验,成为发展中国家间技术合作的新动力。因为大多数发展中国家的发展经历比较相似,所以,新兴经济体国家的发展经验和技术对依然处于贫穷落后状态的发展中国家具有重要的借鉴意义。联合国正是认识到了这一点,在发展中国家间技术合作的框架下,积极推动新兴经济体国家开展技术转让和知识经验分享活动。
2000年9月,147位国家元首齐聚联合国,一致通过了联合国《千年宣言》,后来逐渐具体化为包括八项目标的“千年发展目标”。“千年发展目标”包括:消除极端贫困和饥饿、促进两性平等、普及初等教育、全球合作促进发展等八项内容。“千年发展目标”致力于解决的问题主要面向发展中国家,是联合国第一次提出有完成时间约束的南南合作指标体系,具有可参与、可量化的特点,它的提出为南南合作的开展设立了一个具有指导意义的合作框架。
2009年,在内罗毕举行的南南合作高级别联合国会议达成了《内罗毕成果文件》。“内罗毕成果文件”被视为继“1978年《布宜诺斯艾利斯行动方案》”之后的又一重要政治声明,它提出了南南合作的关键原则,明确了新时期南南合作的范围。长期以来,南南合作更多是以国家间关系为主,《内罗毕成果文件》积极鼓励非政府组织、私营部门、社会组织、学术界等多种利益攸关方参与南南合作。2009年,私人和慈善组织的捐赠已经约占到全球发展援助额的25%。随着新兴经济体国家的崛起,这些国家出现了很多初具规模和经济能力雄厚的非政府组织和企业,他们的参与扩大了南南合作的参与主体。
为了验证“1980—2010年间,联合国越来越重视新兴经济体对南南合作的引领作用”,我们选取了1995—2009年的《联合国南南合作情况报告》,对其进行量化分析研究。我们对报告中涉及新兴经济体的相关内容进行了统计,凡是涉及下列表达的则被列为调查对象:新兴经济体、含有新兴十国成员中的两个及以上(只提到一个时,视情况而定)、重要发展中国家、高级发展中国家等。并对新兴经济体的表述进行分类:一类为“事实性描述”,即对新兴经济体的客观情况,例如对具体项目或数额等的描述;另一类为“评价性描述”,即对新兴经济体的主观评价、期待或愿景等,如:具有重要意义、引领作用、领导者等。最后,对两类描述分别进行统计和分析。研究发现:这15年的《联合国南南合作情况报告》中提到“新兴经济体”的频率呈现明显的上升趋势,证明了新兴经济体在联合国的南南合作理念中的地位在持续上升,“评价性描述”频率的增加显示出联合国对“新兴经济体”的期待和信心与日俱增(见图4)。

(三)“中国引领式”南南合作观(2010年至今)
2010年,中国成为世界第二大经济体,这个经济发展奇迹不仅改变了中国自身的发展轨迹,同时也对世界经济产生了深远的影响,并在南南合作中发挥着引领作用。非洲和拉美国家正是同中国进行南南合作,才得以免受美国和欧洲国家经济衰退的负面影响。截至2009年,中国已与45个非洲国家签署了南南合作协议。截至2010年,中国在四年里对金砖四国的出口量增长了4倍。2010年,中国和东盟建立了世界上最大的发展中国家自由贸易区。此外,当前中国对联合国外交的日益推崇,中国对人类命运共同体理想的追求,使得联合国面临着前所未有的机遇。因此,在本阶段,联合国的南南合作理念更加重视中国因素的作用,主要表现在以下三方面:
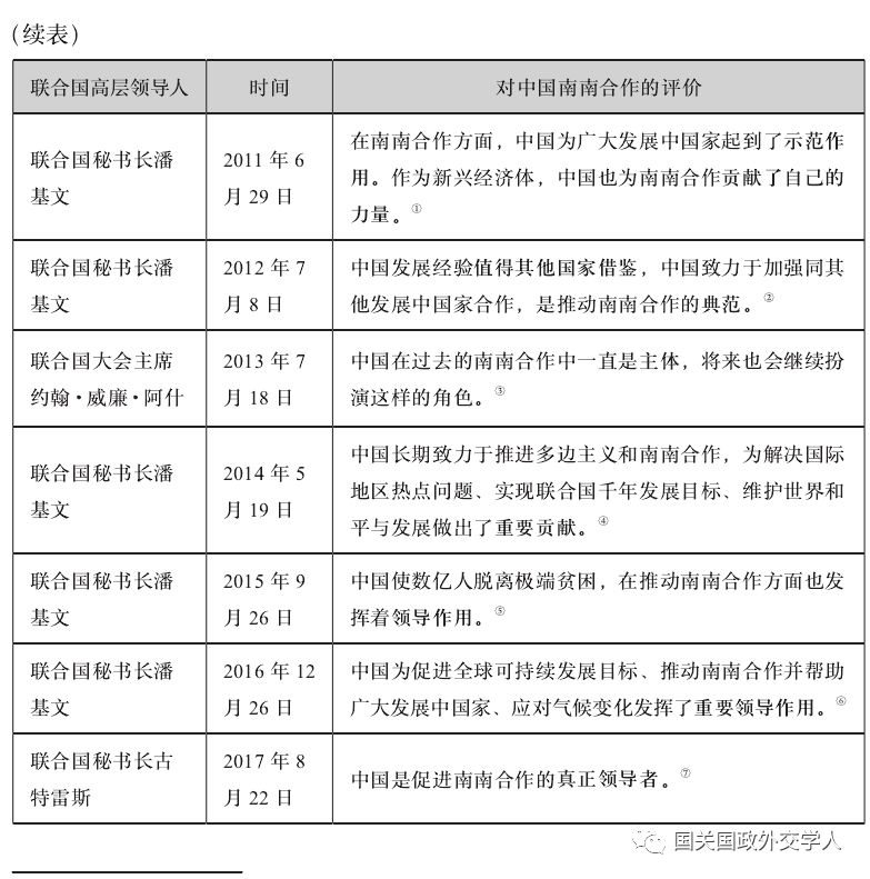
第一,联合国和中国领导人双方互动频繁,联合国对中国参与南南合作的评价不断提升。2015年9月,联合国和中国在联合国总部共同举办了“南南合作高层圆桌论坛”,论坛围绕“南南合作和三角合作如何推动落实2030年可持续发展议程”展开,此次论坛由中国领导人和时任联合国秘书长潘基文共同主持,“这可以看作一个南南合作的里程碑,在联合国历史上是首次”。时任联合国秘书长潘基文表示,中国是南南合作的领导者,中国倡导和建立的亚洲基础设施投资银行、“一带一路”倡议、丝路基金、气候变化南南合作基金以及600个支持项目是对南南合作的巨大支持和贡献。2017年5月4日,联合国秘书长古特雷斯出席在北京举行的“一带一路”高峰论坛指出,“一带一路”倡议具有巨大潜力,它的重点在亚欧非,但能够惠及整个世界。他把“一带一路”倡议和“联合国可持续发展议程”放在了同样的高度,指出“一带一路”倡议和2030年可持续发展议程都致力于实现可持续发展、创造机遇、创造全球公共产品、推进互利合作,都致力于促进不同国家和地区之间在基础设施、贸易、资金、政策以及人员之间的互联互通,所有“一带一路”沿线国家都能够从这些互联互通中受益。2017年8月21日,联合国秘书长古特雷斯在致中国的贺信中表示,中国国际发展知识中心启动仪式暨《中国落实2030年可持续发展议程进展报告》的发布,向世人展示了中国政府在中国和全球致力于可持续发展的巨大努力和坚定承诺,中国是促进南南合作的真正领导者。2018年,联合国秘书长古特雷斯先生在该年度内实现了两次访华,足以显示出联合国对中国引领南南合作的巨大支持。古特雷斯在参加2018年中非合作论坛北京峰会时指出,南南合作是全球化的基础,此行的目的就是要展现联合国对南南合作的重视。中非合作论坛已经成为南南合作的典范,将对世界和平与发展做出重要贡献,具有重要的全球性示范意义。
此外,从表5可以看出,从2010年到2017年,联合国对中国在南南合作中作用的表述,在措辞上发生了微妙的变化。从“典范”到“主体”,从“主体”到“领导作用”,从“领导作用”到“重要领导作用”,再到“真正的领导者”,这些微妙的变化,深刻反映出联合国南南合作理念中中国因素的重要性的提升。

第二,联合国发展系统的主要机构纷纷与中国建立南南合作伙伴关系,体现出联合国发展机构对中国参与南南合作的更高期待。联合国驻华系统协调员罗世礼在2017年南南合作日指出,“南南合作是实现可持续发展的重要引擎,为实现可持续发展目标提出了宏伟蓝图,我们需要更多伙伴共同拓展南南合作的深度和广度。”随着中国在南南合作中的重要性与日俱增,联合国把同中国在内的南南合作领域的伙伴关系放在了突出位置。2009年11月,联合国开发计划署与中国探讨了如何将长期的合作关系提升到一个战略伙伴关系的新高度,双方制定了建立南南合作全新战略伙伴关系计划,提出联合国开发计划署与中国将携手开展三方合作项目,以使其他发展中国家,特别是非洲国家从中受益。2012年6月,国际劳工组织与中国在日内瓦签署了“促进南南合作伙伴关系协议”,中国承诺捐款100万美元,用于实施技术合作项目,支持南南合作和体面劳动议程。2016年6月,“中国—联合国粮农组织、世界粮食计划署、国际农业发展基金”南南合作圆桌会议在陕西西安举行,会议发表了《中国与联合国粮农三机构关于加强和拓展南南合作伙伴关系的联合声明》,联合国粮农三机构主要负责人表示将继续结合各自的发展战略和专业优势,继续与中国在粮食安全和减贫等领域开展深入合作。
第三,联合国积极助推中国倡导的“一带一路”倡议。“一带一路”倡议提出六年来,有150多个国家和国际组织同中国签署共建“一带一路”合作协议,其中包括105个发展中国家,占到了全球发展中国家总数的66%,沿线覆盖了全球60%以上的人口。“一带一路”倡议的顺利推进,为推动中国与沿线国家的纵深发展提供了难得的历史机遇,也为新时期的南南合作提供了新的发展动力和时代意义。2017年,联合国南南合作办公室主任豪尔赫·切迪克表示,“一带一路”倡议已经成为南南合作领域非常重要的合作方案,它通过进一步加强广大发展中国家合作,带动“一带一路”沿线国家经济发展和基础设施建设,传播友谊和繁荣。推动南南合作发展,实现2030年可持续发展议程是联合国的重要目标,而“一带一路”倡议的成功无疑将为联合国实现该目标做出重要贡献。对此,联合国没有错过“一带一路”倡议带来的难得机遇,联合国通过其强大的号召力和广泛的国家间关系网,为“一带一路”倡议提供了强有力的支持。联合国大会、联合国安理会等重要决议都纳入了“一带一路”建设的相关内容,多个联合国机构相继与中国政府签署了加强“一带一路”倡议合作备忘录(见表6)。联合国对“一带一路”倡议的广泛支持,提升了“一带一路”倡议的公信力和国际认可度,也提高了中国在南南合作中的领导力。同时,“一带一路”倡议也日益融入联合国的南南合作理念之中。
3南南合作模式之变
联合国南南合作结构和理念的变化,引发了其南南合作模式的创新:第一阶段,南方国家间的发展合作较少,南南合作以发展援助为主,而且大部分发展援助是出于政治目的;20世纪80年代之后,新兴经济体成为南南合作的重要驱动力,南南合作以新兴经济体和传统发展中国家间的双边合作为主;2010年,中国成为世界第二大经济体,以“中国—联合国—传统发展中国家”为范式的三方合作,成为南南合作中的新亮点。
(一)“穷—穷”合作模式
第一阶段,发展中国家间真正意义上的经济合作很少。该阶段南南合作模式主要以发展援助为主,形式单一,力度有限,治标不治本。而且,长期援助不利于受援国培养独立自主的发展能力。
以中国对阿尔巴尼亚的援助为例,当时中国的对外援助政策受无产阶级国际主义的影响,致力于通过对外援助,支持反帝、反霸和民族解放运动,故而这一时期的对外援助是单向的、无偿的,在受援国的选择上具有很强的政治性。中国对阿尔巴尼亚援助从1954年开始到1978年结束。为了团结阿尔巴尼亚一致反抗前苏联的霸权主义,中国给予阿尔巴尼亚大量援助,阿尔巴尼亚同前苏联关系恶化后,中国全盘接收了原来苏联和东欧国家承诺给阿方的援助,共6.5亿卢布。按人均来算,平均一个阿尔巴尼亚人得到中国4000—5000元人民币的援助。如果是四口之家,那么就是2万元。而当时是20世纪六七十年代,在那个时候,我们国家还几乎没有万元户,改革开放之后才逐渐出现了万元户。可见,中国对阿尔巴尼亚的援助远远超出了正常援助的范围和我们自身的能力,而之所以进行如此大力度的援助,正是为了达成政治目的,联络阿尔巴尼亚一致反对前苏联。显然,这种合作模式无法从本质上促进南方国家的经济发展,也是不可持续的。
(二)新兴经济体下的双边合作模式
第二阶段,南南合作模式主要以双边合作为主,新兴经济体作为其中重要参与方,为南南合作注入了强劲的动力。作为主要模式,长期以来双边合作模式在南南合作的发展历程中发挥了重要作用,也取得了显著的成效,不足之处在于:没有最大化地整合和利用各方资源。
以双边合作模式为主,具体包括两种:一种是联合国和某一发展中国家之间的双边合作模式;另一种是新兴经济体国家和另一发展中国家之间的双边合作。
对于联合国和某一发展中国家间的双边合作来讲,联合国的优势在于它在大多数国家设有代表机构,有完善的国家间关系网络,拥有丰富的专家资源,联合国的项目官员对驻在国的发展情况更加了解。但是,联合国作为一个国际组织,它并没有如实体国家那样的发展经历,而国家在不同发展阶段面临的问题复杂多样,这也就导致联合国在参与双边南南合作时不能最大限度的掌握和满足南方国家的发展需求。同时,联合国参与的双边合作模式中还面临着发展资金不足的严峻问题。
至于新兴经济体与另一传统发展中国家间的双边合作,则忽视了来自联合国的各种资源。以中国—马里合作为例,中国海外工程总公司同马里政府合作开展了“贝瓦尼”农场项目,根据1998年9月双方签订的协议,马方将贝瓦尼地区1000公顷荒地出租给中国海外工程总公司开垦兴办农场,开垦期3年,租期30年,每公顷土地按不同季节收取一定的费用;中国海外工程总公司负责建设农场基地设施,开垦农田,建立完整的排灌系统以及生产水稻等;租期期满后,农场及其全部设施归马方所有。据测算,开垦后如经营得当,十年后中国海外工程总公司即可收回投资。在该类合作模式中,双方并没有利用联合国丰富的专家资源、发展项目管理经验和完善的国家间关系。很多发展中国家国情复杂多变,合作项目中面临的问题也很多,联合国的加入会带来更多的合作资源,有助于提高合作效率,降低合作风险,帮助新兴经济体国家更好地适应对方当地的发展和投资环境,为发展中国家提供切实可行的发展建议,提高南南合作质量。
(三)“中国引领式”三方合作模式
随着南南合作的不断发展,国际上出现了一种声音,认为南南合作有取代南北合作之势,联合国提出南南合作是南北合作的重要补充,并非取代。在这样的背景之下,为了加强南南合作与南北合作之间的联系,更高效地推动南南合作的方案和项目,联合国于1999年提出了“三方合作”的新模式。根据联合国南南合作办公室的定义,三方合作是指传统援助国和多边国际组织通过提供资金、培训、管理和技术系统等形式来推动南南倡议的一种新型合作模式,即由发达国家或国际组织支持或援助两个及以上的发展中国家间的合作。数年来,三方合作取得了一定的成效,但依然不能满足南南合作的发展需求,这与传统援助提供国的贡献量有关,1992年里约联合国环境与发展大会就提出了发达国家对于发展中国家每年捐助国民总收入0.7%的目标。然而,这种资金捐助机制不具有强制约束力,官方发展援助远未达到里约大会的承诺。
如今,新兴经济体尤其是中国开始作为重要的援助提供方参与到三方合作中来,三方合作的具体形式有了新的拓展,目前主要包括三种形式:第一,各参与方在专业技术和经济援助上,各尽所长,互相弥补不足;第二,经济合作组织的发展援助委员会成员国提供全额资金,新兴经济体提供专家技术、发展经验和解决方案;第三,存在两个以上的援助提供方,有的只提供经济支持,其他方只提供专业技术,但经济支持不限于发展援助委员会的发达国家成员。当然,三方合作模式并不可能完全替代南南合作双边模式,南南合作双边模式依然有其存在的必要。不过,以中国为代表的新经济体参与的三方合作成为南南合作模式的创新,为南南合作发展带来了活力,是一种具有重要意义的模式创新。
2010年,中国超过日本,成为世界第二经济体。当前,中国在进出口、对外投资、外汇储备、旅游市场方面举足轻重,已经成为世界经济最大的“发动机”和全球贸易的“压舱石”。未来五年,中国将为世界各国提供更可观的市场、资本、产品和合作契机。中国的快速发展为南方国家的发展提供了可资借鉴的宝贵经验。目前中国已经进入中等偏上收入国家行列,与其他中等收入国家一样,中国的资本需要开始往外走。目前,中国每年给世界上其他国家提供的资金为1000多亿美元,是全世界第二大的资本来源国,这种上升趋势仍将持续。随着“一带一路”倡议的提出,“一带一路”沿线国家普遍面临资金短缺,因此,交通基础设施的投资将会伴随着中国大量资金的流出。d根据中国对外援助白皮书中的数据,2010—2012年中国对外援助金额893.4亿元人民币,自2002年开始中国政府在发展合作中的预算保持着年均约12%的增长率。2015年,中国在出席南南合作高层圆桌论坛和联合国发展峰会上宣布,为帮助发展中国家发展经济、改善民生,向发展中国家提供“6个100”项目,包括100个减贫项目,100个农业合作项目,100个促贸援助项目,100个生态保护和应对气候变化项目,100所医院和诊所,100所学校和职业培训中心。设立“南南合作援助基金”,首期提供20亿美元,支持发展中国家落实2015年后发展议程,继续增加对最不发达国家投资,力争2030年达到120亿美元。此外,中国倡导的“一带一路”倡议、亚洲基础设施投资银行、金砖国家新开发银行等国际公共产品为中国参与三方合作提供了有利的保障。联合国开发计划署驻华办事处把三方合作列在与中国开展南南合作着重关注的五个重要领域之首。中国参与的三方合作主要是为了向其他发展中国家转让中国的技术、分享中国的发展经验、提供经济支持,促进共同发展。中国和联合国共同开展三方合作,一是可以为发展中国家带来比由联合国或中国单独作为援助提供方更大的效益;二是可以使中国和联合国相互借鉴彼此发展合作的途径与方式。中国参与三方合作的具体形式,如下:
第一,通过三方合作分享发展经验。长期以来,南南合作框架下的知识、经验分享和技术转让被发展中国家视为一项重要的经济资源。对此,联合国把推动南方国家间的经验、知识和技术分享作为助力南南合作的重要举措之一。联合国重视中国在其中的角色,并以三方合作的模式与中国开展了一系列活动。2016年6月,中国—马拉维—联合国开发计划署灾害风险管理三方合作启动仪式在马拉维首都利隆圭举行。中国—马拉维—联合国开发计划署灾害风险管理三方合作充分利用了中国应对不同类型自然灾害的丰富经验,以社区为单位为马拉维建设洪水避难中心、堤防等设施,提高了马拉维社区灾害风险管理能力。2017年8月,笔者陪同联合国副秘书长米歇尔·西迪贝访华,并考察了中国的基层医疗系统。根据中国官方的数据,2015年中国有超过34000个社区诊所为7.06亿中国居民提供了有效的医疗服务。中国用了短短几十年的时间,就建立起了较完备的基层医疗体系。然而,如今非洲仍有很多国家遭受着中国曾面临的医疗困难。在考察北京月坛社区卫生中心时,米歇尔·西迪贝指出,世界从中国的经验中获益良多,联合国愿意把中国的成功经验介绍给非洲国家。
第二,通过三方合作开展南南援助。南南援助有两大优点:其一,南南援助更加重视受援国所处的发展阶段和自身特点,更具针对性,并由此获得了受援国和国际社会的高度认可。其二,传统的北南援助(发达国家对发展中国家的援助)常常带有附加条件,这意味着南方国家若想得到援助就要付出政治和经济代价,有损国家主权。相比之下,南南援助以南方国家实际需求为主导,并以自愿参与和互惠互利的原则展开,援助效益显著。中国和联合国共同开展的三方合作援助项目的特点在于,双方能各尽所长,提高援助效率。中国能为受援国带来援助物资,而联合国凭借其丰富的经验可以为受援国提供专业化指导,如赈灾物资的使用和分配、防范次生灾害办法以及灾后重建的意见等,使援助变得更加系统化和科学化。2017年11月,为帮助南亚应对近期发生的洪灾和大量人员流离失所问题,中国商务部与联合国开发计划署签订合作协议,提供1200万美元援助,支持孟加拉国、巴基斯坦和尼泊尔的灾后恢复工作。对孟加拉国的援助工作包括为受灾社区和灾民提供紧急避难所和妇女健康包裹,并为罗兴亚难民提供医疗援助。巴基斯坦的发展援助将集中于帮助当地人民恢复生计,分配食物补给、基本生活用品和学校设施。在尼泊尔,项目为超过14.4万的灾民提供了必要的非食品物资包,帮助人们开始新生活。
第三,三方合作是南方国家获得融资的重要途径。根据《2016年世界投资报告》的统计,为实现可持续发展目标,发展中国家每年需要3.3万亿美元至4.5万亿美元的总投资。与实际投资规模相比,仍然存在约2.5万亿美元的缺口。资金不足将严重影响项目实施,从而导致个人、社区乃至整个国家错失发展机遇。为了推动南方国家发展,联合国积极助力南方国家通过三方合作的方式融资。2015年6月,中国向“联合国粮农组织—中国南南合作信托基金”提供了5000万美元的资金,用于支持发展中国家建设可持续的粮食系统和具有包容性的农业价值链。
第四,三方合作助力南方国家在发展领域的人才建设。尽管发展中国家早就有人才交流和培养计划,人力资源合作的优势并没有被充分利用。因此,联合国高度重视发展中国家南南合作人才培养事业,希望以此助力南方国家从根本上提高自身发展能力。联合国鼓励中国积极协助其他南方国家培训人才,一方面增强受援国的发展能力,另一方面也能提高中国在南南合作中的影响力和领导力。为此,联合国和中国就帮助南方国家培养人才开展了一系列三方合作项目。2017年12月,世界粮食计划署中国办公室成功举办了“南南合作新探索,中国与联合国世界粮食署携手培养非洲青年农民创业带头人”专题研讨会。在研讨会上,来自津巴布韦、埃及、苏丹及尼日利亚等国农业部门和企业代表们利用这个平台充分介绍了非洲的实际情况,探讨可行性方案,以推动培养非洲青年农民创业带头人,帮助小农摆脱贫困和饥饿。2015年9月,中国领导人在联合国南南合作高层圆桌论坛上宣布,“未来五年,中国将向发展中国家提供12万个来华培训和15万个奖学金名额,为发展中国家培养50万名职业技术人员,中国将设立南南合作与发展学院。”
第五,三方合作增加了南南发展项目,为南方国家创造了更多的发展机遇。“中国—柬埔寨—联合国开发计划署三方合作木薯项目”就是一个良好的范例。长期以来,柬埔寨将农业视作经济社会发展的重中之重。木薯是柬埔寨的第二大经济作物,但是,该领域的技术支持却极其匮乏,限制了当地木薯业的发展。为了实现木薯的可持续生产,自2011年起,联合国开发计划署与中国商务部以及柬埔寨农林水产部开展合作,帮助木薯行业的小型加工商和出口商提升在价值链上的地位,增加收入和木薯出口,创造更多的就业。中国、柬埔寨和联合国开发署发挥各自比较优势,共同开发项目模式,开展当地需求评估及环境影响评估,组织商业对接考察团,考察木薯进出口供求关系。该南南合作试点项目极大地促进了柬埔寨农民学习中国的木薯种植经验,逐步应对生产、市场方面的挑战,提高质量标准和加工出口能力,推动柬埔寨木薯出口到中国等国际市场,促进了当地农民的增收脱贫。
结 语
南方国家的整体结构、联合国南南合作的理念和模式,都在随着时代的变化而革新,从而最大程度地提高南南合作的效率,促进南方国家的发展。1955年亚非会议的召开,南南合作正式拉开了序幕。在长达25年的时间里,南方国家普遍贫穷落后,缺少资金和技术。在理念上,南南合作主要以政治为先,强烈要求变革国际经济秩序,旨在维护来之不易的国家独立和经济独立。务实的经济合作并没有得到重视,很多发展中国家把经济发展寄希望于发达国家的援助,南南合作在第一个阶段没有取得实质性成效。
20世纪80年代初期,在南方国家中出现了一批经济上初具规模、发展速度较快的新兴经济体国家,新兴经济体的出现改变了南方国家的整体结构,并成为南南合作的关键驱动力。新兴经济体国家开始成为新的南南援助提供方,他们把自身丰富的发展经验、先进的专业技术分享给其他发展中国家,为南南合作注入了强劲的动力。联合国高度重视新兴经济体在南南合作中发挥的重要作用,积极助力新兴经济体国家在南南合作中发挥引领作用。
2010年,中国成为世界第二大经济体,中国提出的“一带一路”倡议、“亚洲基础设施投资银行”、“金砖国家新开发银行”等国际公共产品为发展中国家带来了大量的发展机遇,中国开始成为新兴经济体国家中的领跑者,南方国家的主体结构出现了第三次变化,呈现出以中国为第一层级的“金字塔状结构”。在联合国南南合作的理念中,也更加重视中国因素的作用,联合国积极创新同中国的南南合作模式,主张和中国广泛开展三方合作。中国以援助方的身份和联合国共同参与三方合作,与联合国机构优势资源互补,互相学习经验,成效远高于单方援助或传统的双边合作模式。
作为当今国际社会最具权威性、代表性、公正性的政府间国际组织,联合国一直是南南合作的重要推动者和参与方,并把南南合作作为实现2030年可持续发展议程的重要途径。在联合国和发展中国家的共同努力下,南南合作取得了突破性进展,受到国际社会的高度关注和广泛认可。
在积极评价联合国推动南南合作的贡献时,也要清楚认识到联合国在参与南南合作的进程中还存在一系列的问题。例如,南南合作的概念至今仍未统一,南南合作数据收集不到位,南南机制创新有待加强,南南合作参与方收益分布不均等。
新时代给南南合作和联合国带来了新的挑战。联合国需要进一步弥补在南南合作中的缺陷,发扬自身优势。为此,联合国应该强化同新兴经济体国家的合作伙伴关系,鼓励新兴经济体尤其是中国在南南合作中继续发挥领导作用,保证南南合作长期向好;加强同非政府组织、企业和个人的合作,弥补政府资源的不足,让更多的力量参与到南南合作中来;发挥更积极的协调作用,满足多样化的发展需求和期待;完善南南合作机制,推动机制的改革和创新,使南南机制更具问题导向性;引导南南合作全球大数据的建立,提高南方国家数据收集能力,提升数据质量,鼓励南南合作数据研究,使南南合作政策更加科学化,从而提高南南合作效率,推动发展中国家发展,促进2030年可持续发展议程的早日实现。
文章来源:《区域与全球发展》2019年04期;国关国政外交学人微信公众平台编辑
作者:徐佳利、梁晓君,联合国总部实习生,世界银行驻华代表处短期职员,外交学院外交学系副教授。

